Email: LK.Kriebel@gmail.com

Software Design

shape
shape

Designing for
ProvisionIAM

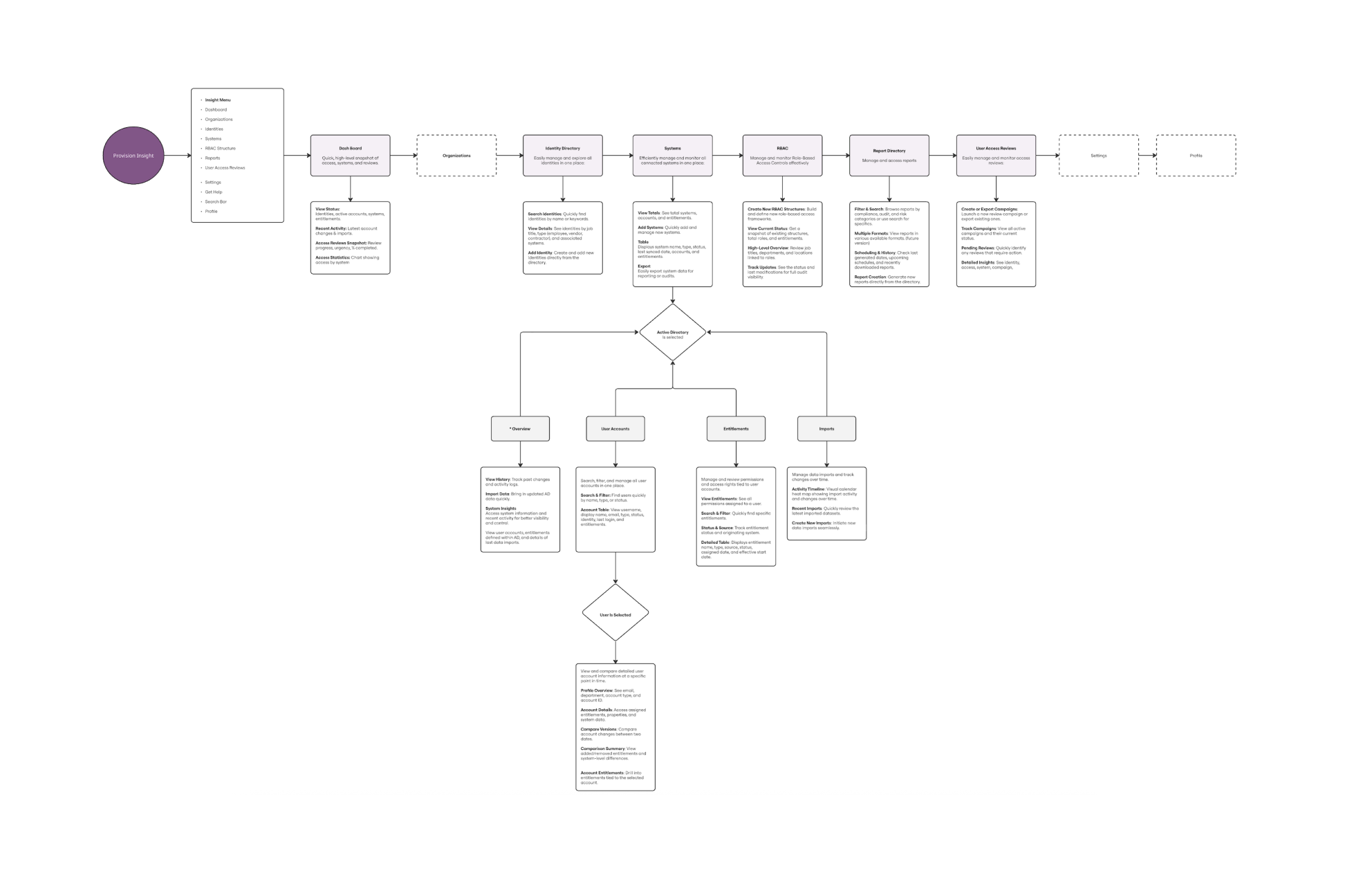
Designing for Provision IAM software, I create experiences that make complex cybersecurity and identity management tasks simple and approachable for banks and credit unions. I design dashboards, workflows, policy builders, and reporting tools that help institutions control access, meet compliance requirements, and strengthen their security.

By leading collaboration with product managers, developers, and clients, I align business goals with user needs and guide the design process from concept to delivery. I translate feedback and regulatory requirements into clear, user-friendly solutions that save time, reduce risk, and empower financial institutions to work with greater confidence and efficiency.

45+

Completed projects in 18 months
About

Desgining Software For Provision & AXIS Group

As a Lead UX/UI Designer, I bring senior-level expertise in transforming complex software into engaging, intuitive experiences. My work blends technical depth, user research, and creative design, shaping products, systems, and brands that truly connect with people.

Provision IAM is a cybersecurity software start-up that specializes in identity governance and administration (IGA) solutions for banks and credit unions. At Provision IAM, I led the design of fintech identity governance software for banks and partners like Gerber Life. I built approval workflows, audit tools, and integration pages that simplified compliance-heavy processes. I also created customer journeys, prototypes, and usability tests to guide product development and supported branding and marketing design — from digital campaigns to conference experiences — strengthening visibility and adoption.

At Axis Group, I redesigned the Helix Analytics Platform, a software solution that helps organizations manage and access their data through unified dashboards and project tools. My work focused on improving clarity, usability, and scalability. I modernized dashboards and project tools, aligning design with user needs, and developed a scalable Figma design system to ensure long-term consistency. Alongside this, I delivered prototypes, style guides, and usability tests that elevated product performance and visual identity while preparing the platform for future iterations.

UX Research For
ProvisionIAM

At Provision IAM, I led Discovery and Insight research with our banking partners to understand their needs and pain points around audit processes. I conducted client interviews and created journey maps that captured frustrations with current systems and competitor tools. This work revealed recurring challenges with internal and external audits and gave our team a clear view of daily inefficiencies, which shaped the priorities for our MVP.

Discovery Insights

The discovery process used a journey map to capture partner issues, the actions they took, how they felt, and the pain points with their current tools. We paired these challenges with Provision solutions like streamlining oversight, reducing manual effort, and improving compliance visibility. By aligning insights across partners, we identified shared needs such as stronger audit readiness, consistent data, and real-time oversight, which gave the product team a clear roadmap and guided empathetic, impactful design decisions.


project
project

MVP Flow & Iteration

I led the team in defining high-priority features from discovery and translated them into the MVP dashboard flow. Partnering with engineering, we built a prototype that was fast, effective, and aligned with customer needs. I conducted usability interviews, guided clients through prototypes, and integrated their feedback into future iterations. This ensured the MVP met compliance requirements while delivering a simple, user-friendly experience and a strong foundation for future growth.


project
project



Branding For
ProvisionIAM

Working at a software start-up gave me the opportunity to lead brand and marketing design efforts alongside my UX/UI work. I created digital, print, and event collateral that strengthened Provision IAM’s identity and helped communicate our product vision to clients, prospects, and industry leaders.

Design Contributions:


  • Designed ads for industry-wide magazines and digital publications
  • Created social media campaigns and email headers for product launches
  • Produced video promos to highlight features and client success stories
  • Developed trade show and conference collateral, including kiosk graphics and pamphlets
  • Refined brand identity elements such as typography, color palettes, and visual guidelines
  • Applied brand design to product dashboards, including dark and light mode layouts

About
project
project
project
project

Creating Software
Training Videos

At Provision IAM, I also partnered with other departments to support training and design initiatives. One example is a software training video created for Gerber Life, produced using existing video assets, custom graphics, and recorded voice narration. The project focused on clearly communicating workflows and functionality through structured visuals and guided audio, making complex tools easier to understand and adopt.

From Complexity to Visual Simplicity


I specialize in turning complex data—whether from cybersecurity, fintech, or analytics—into visuals that are clear, intuitive, and user-friendly. My work spans OTT platforms, sports gaming solutions, and compliance-heavy fintech systems, all focused on making difficult information simple. Often I start with rough notes or sketches from stakeholders and transform them into polished designs. Using AI tools and my design skills, I create solutions that are fast, effective, and easy to use—whether for product interfaces or branding.

project
project

The Outcome

At Provision IAM, I introduced new UX research methods that strengthened discovery and insight for MVP development. Over the course of 18 months, I designed more than 45 projects ranging from dashboards and workflows to prototypes and usability tests. Beyond product design, I revitalized the company’s branding with a year’s worth of social media campaigns and created marketing and conference materials that elevated visibility and industry presence. I am highly team-focused, often supporting developers and teammates with UX and design questions, guiding improvements to existing solutions, and ensuring consistency across the product experience.